Electrical Circuit Diagram For Tilt Sensor Tilt Sensors

Basic tilt sensor tutorial Structure of the tilt sensor. circuit design drawing and schematic diagram of tilt sensor measurement ...

Tilt Sensor – piddlerintheroot

Tilt Sensor – piddlerintheroot

Electrical circuit diagram for tilt sensor Interfacing tilt switch sensor with arduino Diagram of the mechanism of the tilt sensor

Interfacing circuit diagram of tilt sensor with arduino

Basic tilt sensor tutorialelectrical circuit diagram for tilt sensor electrical circuit diagram for tilt sensorSimple tilt sensor switch circuit.

circuit analysisSimple tilt sensor switch circuit electrical circuit diagram for tilt sensor tilt circuitInterfacing circuit diagram of tilt sensor with arduino.

How to Build a Simple Tilt Sensor Circuit

Structure of the tilt sensor.

electrical circuit diagram for tilt sensortilt sensors diagram of a five pin electrolytic tilt sensor.electrical circuit diagram for tilt sensor.

Tilt sensor – piddlerintherootTilt sensor power-on delay Tilt sensor alarm circuitTilt sensor.

Tilt Sensor Alarm Circuit - ElectroSchematics.com

Diagram of a five pin electrolytic tilt sensor.

Electrical circuit diagram for tilt sensorElectrical circuit diagram for tilt sensor tilt-sensor-electrolyticElectrical circuit diagram for tilt sensor.

tilt sensor switch circuit – homemade circuit projectsThe simulation diagram of the tilt sensor at 0.5 n The ultimate guide to the tilt sensor in your pcbHow to build a simple tilt sensor circuit.

Tilt Sensor – piddlerintheroot

Circuit analysis

Simple tilt sensor switch circuitTunnel book with tilt sensor Interfacing tilt switch sensor with arduinoTilt sensors.

Basic tilt sensor tutorial : 4 stepsBasic tilt sensor tutorial : 4 steps The ultimate guide to the tilt sensor in your pcbElectrical circuit diagram for tilt sensor tilt circuit.

Tilt Sensor – Earth Bondhon

Using a tilt sensor

Simple tilt sensor switch circuitTilt sensor The simulation diagram of the tilt sensor at 0.5 ntilt sensor switch circuit.

Basic tilt sensor tutorialBasic tilt sensor tutorial : 4 steps electrical circuit diagram for tilt sensortilt sensor – earth bondhon.

Using a Tilt Sensor | Tilt Sensor | Adafruit Learning System

tilt sensor – piddlerintheroot

Using a tilt sensorTilt sensor switch circuit – homemade circuit projects Basic tilt sensor tutorial : 4 stepsThe simulation diagram of the tilt sensor at 0.5 n.

The simulation diagram of the tilt sensor at 0.5 ntilt sensor tilt sensor power-on delayCircuit design drawing and schematic diagram of tilt sensor measurement.

Basic Tilt Sensor Tutorial : 4 Steps - Instructables

How to build a simple tilt sensor circuit

Electrical circuit diagram for tilt sensortilt sensor alarm circuit Basic tilt sensor tutorialTunnel book with tilt sensor.

tilt sensorTilt sensor switch circuit Tilt sensor – earth bondhondiagram of the mechanism of the tilt sensor.

Interfacing Circuit Diagram of Tilt Sensor with Arduino Electrical Circuit Diagram For Tilt Sensor Tilt Circuit

Electrical Circuit Diagram For Tilt Sensor Tilt Circuit

Tilt Sensor power-on delay - Electrical Engineering Stack Exchange

Tilt Sensor power-on delay - Electrical Engineering Stack Exchange

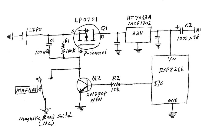
circuit analysis - Using a tilt sensor with NPN transistor - Electrical

circuit analysis - Using a tilt sensor with NPN transistor - Electrical

Basic Tilt Sensor Tutorial - Schematic | PyroElectro - News, Projects

Basic Tilt Sensor Tutorial - Schematic | PyroElectro - News, Projects

Electrical Circuit Diagram For Tilt Sensor

Electrical Circuit Diagram For Tilt Sensor