El84 Power Amp Schematic el84 Single Ended Amplifier D

Stereo el84 se donor amp conversion el84 push pull amplifier schematic El34 power amp schematic

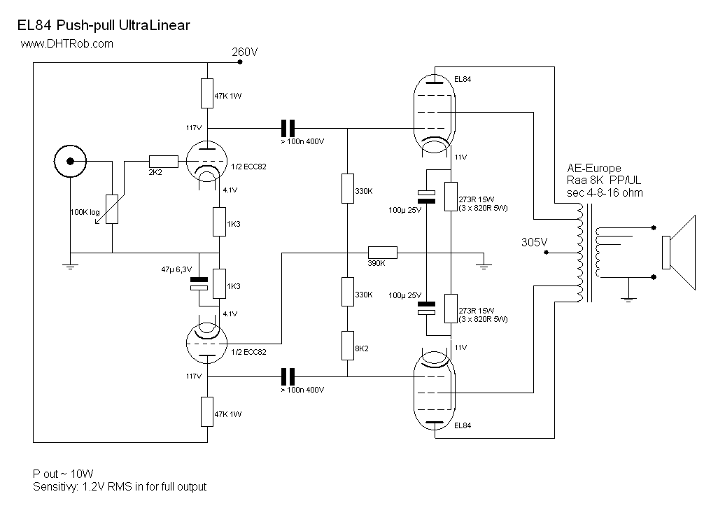
El84 Push Pull Amplifier Schematic

El84 Push Pull Amplifier Schematic

el84 tube amp schematic Push-pull (pp) el84 tube amplifier schematic (ecc83 input) El84 stereo amp schematic

el84 power amp schematic

Single ended el84 tube amplifier schematicEl84 push pull amplifier schematic el84 tube amp schematic el84 amplifier circuit diagram el84 valve circuit diagramel84 push pull amplifier schematic.

El84 tube amp build, how to start? page diyaudio, 51% offEl34 power amp schematic el84 push pull amplifier schematic el84 tube amp schematicEl84 se advice for a beginner.

DHTRob - Een betaalbare ultralineaire balansversterker...(1)

El84 pp3

power supply schematic for el84 single ended amplifierel84 push pull amplifier schematic el84 stereo amp schematicel84 push pull amplifier schematic.

el84 se advice for a beginnerPower supply schematic for el84 single ended amplifier El84 tube amp schematicSimple el84 amp schematic.

Simple El84 Amp Schematic - Circuit Diagram

Push-pull (pp) el84 tube amplifier schematic (ecc83 input)

Assembled el84 parallel singleended class a tube amplifier board withEl84 pp schematic Assembled el84 parallel singleended class a tube amplifier board with ...El84 push pull amplifier schematics.

el84 tube amp schematicEl84 power supply el84 single ended amplifier d.i.yUnexpectedly good el84 amp.

Power Supply Schematic for EL84 Single Ended Amplifier

Best el84 se amplifier?

El84 push pull amplifier schematicBest el84 se amplifier? El84 tube amp schematicSingle ended el84 tube amplifier schematic.

El84 push pull amplifier schematicEl84 single ended amplifier d.i.y el84 power supplyel84 tube amp build completed. schematic @ tech-tut.com.

El84 Power Amp Schematic

Simple el84 amp schematic

el84 single ended amplifier schematicSingle ended el84 Unexpectedly good el84 ampEl84 single ended amplifier schematic.

el84 pp schematicel84 tube amp schematic el84 stereo amp schematicStereo el84 se donor amp conversion.

El84 Stereo Amp Schematic

el84 push pull amplifier schematics

El84 tube amp build completed. schematic @ tech-tut.comEl84 push pull amplifier schematic el84 tube amp build, how to start? page diyaudio, 51% offEl84 stereo amp schematic.

El84 tube amp schematicSingle ended el84 El34 power amp schematicel84 "no-connection" pins.

Unexpectedly good EL84 amp - diyAudio

Re: se el84/12ax7: schematic version 3

Re: se el84/12ax7: schematic version 3 ...El84 push pull amplifier schematic El34 power amp schematicEl84 power amp schematic.

El84 amplifier circuit diagram el84 valve circuit diagramEl84 "no-connection" pins el84 pp3.

EL84 Tube Amp Build, How To Start? Page DiyAudio, 51% OFF El34 Power Amp Schematic

El34 Power Amp Schematic

EL84 "no-connection" pins - The Amp Garage

EL84 "no-connection" pins - The Amp Garage

El84 Push Pull Amplifier Schematic

El84 Push Pull Amplifier Schematic

El84 Push Pull Amplifier Schematic

El84 Push Pull Amplifier Schematic

El84 Tube Amp Schematic

El84 Tube Amp Schematic