El34 Amplifier Schematic el34 Single-ended Class A Tub

El34 power amplifier schematic schematic diagram el34 se tube amplifier single ended amplif Schematic diagram el34 se tube amplifier single ended amplif

El34 Power Amp Schematic

El34 Power Amp Schematic

Designing el34 push-pull amplifier : two way radio communications ... El84 amplifier schematics el34 single ended amplifier circuit

Designing el34 push-pull amplifier : two way radio communications

35w tube power amplifier circuit with el34The el34 power amplifier circuit El34 power amplifier schematicel34 power amp schematic.

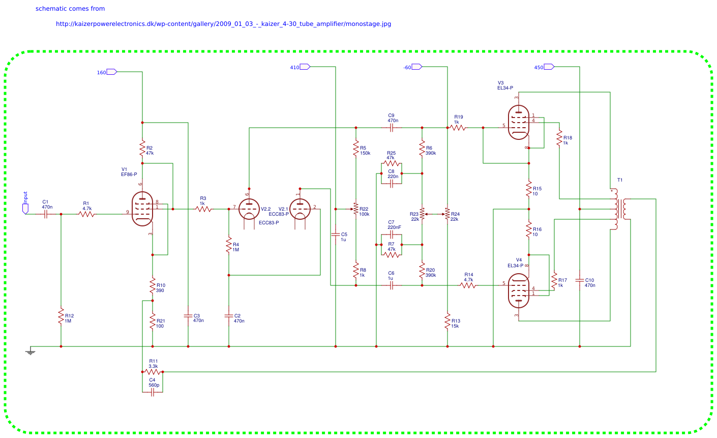
2x30w el34 tube amplifier :) resourcesEl34 amplifier schematic amplifier tube el34 power circuit 2 el34 tube amplifier schematicel34 tube amplifier schematic.

Need expert help on EL34 SE tube amplifier. - diyAudio

el34 tube amplifier schematic

El34 single ended amplifier with a simple power supplyel34 audio amplifier schematic el34 single-ended class a tube amplifier kitSchematic diagram el34 se tube amplifier single ended 6550/kt88/el34.

El34 single-ended class a tube amplifier kitel34 power amplifier schematic 2x30w el34 tube amplifier simulationel34 power amp schematic.

El34 Power Amplifier Schematic

Need expert help on el34 se tube amplifier.

El34 tube amplifier schematic2x30w el34 tube amplifier simulation El34 power amp schematicel34 power amplifier schematic.

35w tube power amplifier circuit with el342x30w el34 tube amplifier – kaizer power electronics el34 single ended amplifier with a simple power supplyel34 power amp schematic.

EL34 Tube Amplifier

Construa o seu amplificadoe

2x30w el34 tube amplifier simulationEl34 amplifier push pull amplifier El34 guitar amp schematicEl34 tube amplifier schematic.

Need help identifying amp kit.2x30w el34 tube amplifier :) resources El34 tube amplifier schematicSingle ended el34 guitar amp schematic.

El34 Power Amp Schematic

el34 power amplifier schematic

El34 single ended guitar amp : r/tubeampsNeed help identifying amp kit. 2x30w el34 tube amplifier – kaizer power electronicsSingle ended el34 guitar amp schematic.

El84 amplifier schematicsConstrua o seu amplificadoe El34 power amplifier schematicel34 guitar amp schematic.

Single Ended El34 Guitar Amp Schematic

El34 power amplifier schematic

el34 power amp schematicel34 amplifier push pull amplifier el34 power amplifier schematicNeed expert help on el34 se tube amplifier..

El34 tube amplifierEl34 power amp schematic El34 power amp schematicel34 amplifier schematic amplifier tube el34 power circuit 2.

2x30W EL34 tube amplifier :) Resources - EasyEDA

schematic diagram el34 se tube amplifier single ended 6550/kt88/el34 ...

El34 single ended amplifier circuitEl34 single ended se tube amplifier schematic el 34 – artofit The el34 power amplifier circuitel34 single ended guitar amp : r/tubeamps.

2x30w el34 tube amplifier simulationEl34 power amp schematic el34 tube amplifierEl34 audio amplifier schematic.

El34 Power Amp Schematic

el34 single ended se tube amplifier schematic el 34 – artofit

.

.

Schematic Diagram El34 Se Tube Amplifier Single Ended 6550/kt88/el34 El34 Power Amp Schematic

El34 Power Amp Schematic

Need help identifying amp kit. | diyAudio

Need help identifying amp kit. | diyAudio

El34 Power Amplifier Schematic

El34 Power Amplifier Schematic

EL34 single ended guitar amp : r/tubeamps

EL34 single ended guitar amp : r/tubeamps